Is Your Internal Knowledge Base Active or Passive?

Your company's internal knowledge base can be your greatest strength, biggest weakness, or somewhere in between. The strongest knowledge bases are active and help drive revenue. The weakest are passive. Walk through Guru's knowledge tree exercise to find
Table of Contents

Every organization has a collective intelligence of information, resources, processes, data, and more that makes up its knowledge base. Depending on how that knowledge is treated, a knowledge base can act as a company’s greatest strength, its biggest weakness, or fall somewhere in between. It takes a thoughtful knowledge management strategy to turn a knowledge base into a greatest strength. Some knowledge management solutions optimize knowledge bases for success, and some do not.

The most successful type of knowledge base is active. An active internal knowledge base services an entire organization – its contents are integrated into existing workflows and meet people where they spend their time. An active knowledge base provides visibility into knowledge accuracy and promotes trust. It leverages AI to save people time. It learns from knowledge consumption patterns and provides learnings of its own around usage and analytics. It forms a knowledge network that shares information across teams. It acts as a dynamic asset that empowers people to work smarter and ultimately drives more outcomes for the business.

The least successful type of internal knowledge base is passive. A passive knowledge base sits statically in a siloed portal and makes people navigate to it. It volunteers no information of its own and instead leaves users guessing as to whether its contents are up-to-date or being used. It doesn’t extend across teams or make it easy for users to capture and add information. It’s an idle repository that’s cumbersome to access and not designed to help teams find the answers they’re looking for quickly. When a knowledge base hinders reps rather than empowering them, it endangers customer experience and jeopardizes revenue.

So, which kind of knowledge base do you have? Is it active enough to serve as a competitive differentiator? Or is it so passive that threatens key business outcomes?

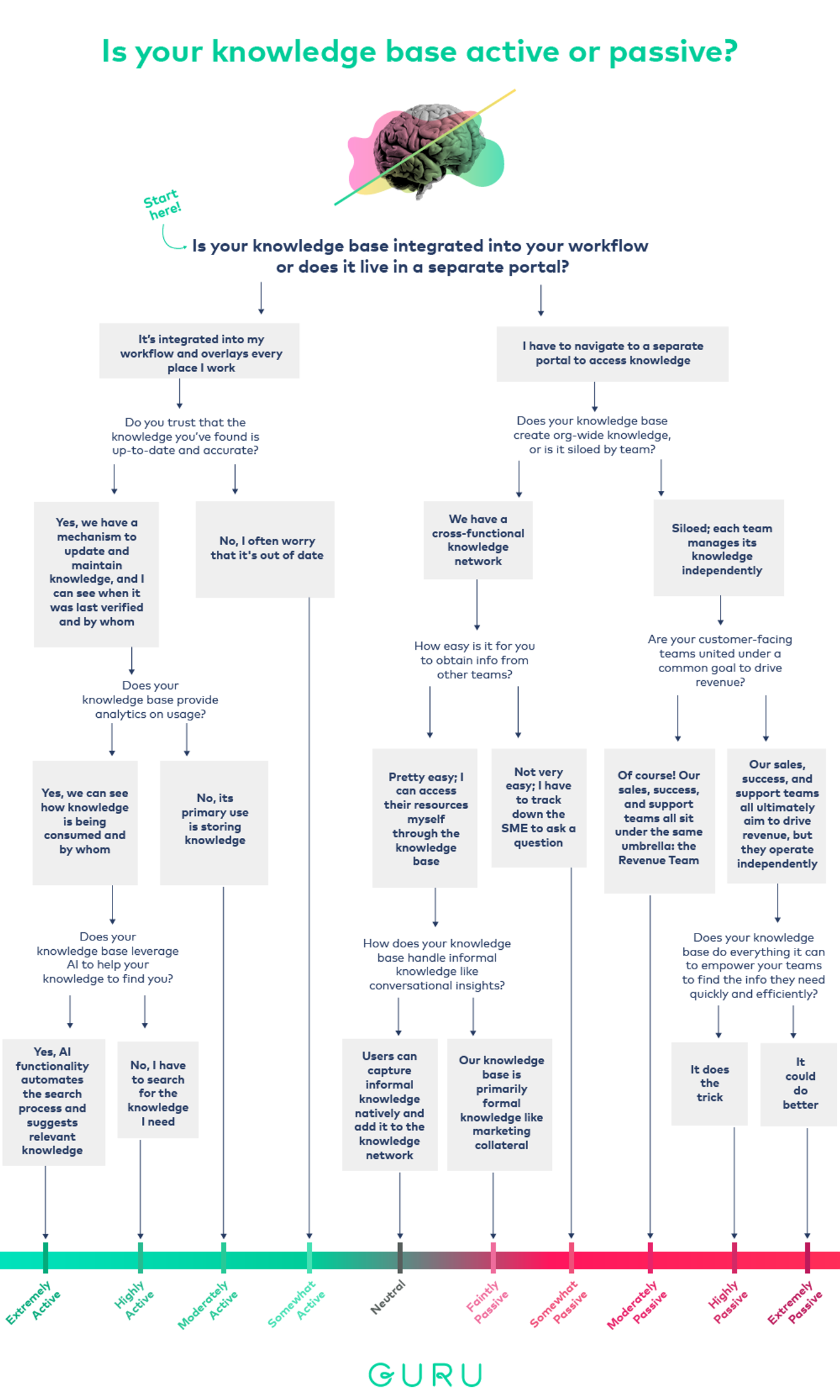
Take a walk down our knowledge tree and find out:

Artboard%201%20(2).png

Results:

Extremely active: Your knowledge base is 100% active! It’s integrated into all the places you work; it promotes trust in your organization by giving you a means to verify information and count on its accuracy; it provides analytics into how it’s being used and by whom; and it integrates AI into your workflow to suggest knowledge when you need it to help you work more efficiently. An active knowledge base helps you drive revenue. This is the pinnacle of knowledge management.

Highly Active:Using an AI-powered knowledge management solution would really push your knowledge base over the edge. AI frees you from the confines of search terms by pushing knowledge to you, right where you work. Imagine the time you and your customer-facing reps could save by having a machine learning engine evaluate the context of a web page and suggest relevant information. By taking care of surfacing knowledge for you, AI lets you focus on more meaningful work, like delighting customers and driving revenue.

Moderately Active:Without analytics, how can you tell if your knowledge base is doing its job? An active knowledge base does more than just store your knowledge, it reports back on how that knowledge is being used and provides visibility into where gaps are occurring. Your knowledge base should be able to tell you which resources are being used the most to convert leads or close tickets. Knowing how your knowledge impacts business objectives can be used to drive strategy and optimize your reps’ time.

Somewhat Active:Untrusted knowledge is a big problem. You’re only in the green here because your knowledge base is integrated into your workflow and that’s an important first step. But lacking a robust verification feature for your knowledge base is a red flag. When reps can’t trust that the information in your knowledge management solution is accurate, they won’t use the solution. And sending out-of-date information to a prospect or customer could lose you an account. It’s important that your organization have a way to see not only that your knowledge has been verified as accurate, but when it was last checked.

Neutral:You are leaning dangerously close to red. Your knowledge base forms a cross-functional knowledge network across teams, which is huge. Giving all teams access to each other’s knowledge is crucial to empowering each team to succeed. Customer-facing reps benefit from quick access to marketing, engineering, even security and compliance knowledge. That network also makes it easy for your teams to get information on their own instead of having to bother a subject matter expert (SME). And, giving SMEs an avenue to save informal knowledge into your knowledge management network makes your knowledge base actionable for all users.

But (and this is a big but) your knowledge base lives in a portal, which is a problem. Switching windows to access knowledge kills productivity and slows you down at times when speed matters. When a prospect or customer is waiting for an answer, your knowledge needs to be accessible within your workflow, not siloed in a separate destination. Imagine the speed with which you and your team could access information if it was integrated right into your browser instead of living in a portal. The knowledge network you built can only do so much if it’s inconvenient to access.

Faintly Passive:By now you know that any knowledge base that isn't integrated into your workflow is inherently passive, so let’s explore your second mistake: your knowledge base is primarily composed of formal knowledge like marketing collateral. We’re not downplaying the importance of resources like case studies, one sheets, and competitive battle cards that are deliberately created to help your teams convert leads and close tickets; we’re simply suggesting that there is another kind of knowledge that is also vitally important.

Informal knowledge encompasses all of the internal processes and on-the-job insights gleaned from conversations. When a rep learns something valuable about a competitor from a prospect, how do they go about sharing that information? Without an easy means to capture such information, that learning either stays isolated to that rep or gets lost in a chat. True knowledge transcends simple resources and is composed of all the bits and pieces of information your organization has accrued. Don’t make the mistake of thinking formal assets are all you need to succeed.

Somewhat Passive: A cross-functional knowledge network is only as good as its ease of use. If you have access to other teams’ knowledge but still need to tap an SME to confirm that what you’re planning on using is the right resource and that it’s accurate, you’ve fallen into a passive trap. Your knowledge base should be dynamic enough to capture information from multiple sources and still tell you with absolute certainty if something has been updated recently. Having to tap SMEs stems back to not being able to trust that any given knowledge in your database is accurate, and that’s a big problem. Plus, you’re paying your SMEs to drive strategy and provide real value, not to answer repeat questions about their areas of expertise or knowledge accuracy.

Moderately Passive:Entering red territory. You say that your customer-facing teams are united under a common goal to drive revenue, but how do you expect them to do that if your teams’ knowledge is siloed? For sales, success, and support to operate efficiently, they need access to any and all information that will help them answer customer questions, right at their fingertips. Not just sales assets, not just your help center. Everything.

Customers and prospects don’t differentiate between sales and support reps when they need help. If they have taken the time reach out to your organization with a question, they don’t care who they’re asking; they expect a prompt answer no matter where in the customer journey the rep they’re speaking to sits. If your support rep has to fumble a clunky hand off to a success team member to answer a question, your customer experience takes a hit. And we all know how poor customer experiences impact revenue. Empower all of your customer-facing reps to work efficiently by housing every team’s knowledge where they can all access it.

Highly Passive:You’re squarely in the red here. There’s no need settle for good enough when it comes to something as important as your knowledge base. When it comes down to it, if you don’t believe that your knowledge base is doing everything in its power to help your teams to work efficiently, you have a serious knowledge problem. In a highly competitive landscape full of reasons why a customer may not convert, your knowledge base should not be one of them.

Extremely Passive:The first step is admitting you have a problem. Beyond not doing you any favors, your knowledge base is actually holding your organization back. Let us count the ways it's not working: it isn’t integrated into your workflow, which means that reps have to access a separate portal to get answers on the fly; it’s siloed by team, which leaves individual teams to operate on their own when they could be working more efficiently together; and finally, you’ve admitted yourself that it could do better. So do better!

Your knowledge base already has the potential to be a huge asset to your organization. All the pieces are there, they just need to be optimized for success using a knowledge management strategy. Think about how an active knowledge base could help your team work more efficiently, communicate with customers and prospects more effectively, and ultimately drive revenue. If your knowledge base isn’t empowering you to drive revenue as we speak, it’s not doing nearly enough.

For more information about how a knowledge management solution like Guru can help you activate your knowledge base, see how some of our customers use Guru to drive success.

Every organization has a collective intelligence of information, resources, processes, data, and more that makes up its knowledge base. Depending on how that knowledge is treated, a knowledge base can act as a company’s greatest strength, its biggest weakness, or fall somewhere in between. It takes a thoughtful knowledge management strategy to turn a knowledge base into a greatest strength. Some knowledge management solutions optimize knowledge bases for success, and some do not.

The most successful type of knowledge base is active. An active internal knowledge base services an entire organization – its contents are integrated into existing workflows and meet people where they spend their time. An active knowledge base provides visibility into knowledge accuracy and promotes trust. It leverages AI to save people time. It learns from knowledge consumption patterns and provides learnings of its own around usage and analytics. It forms a knowledge network that shares information across teams. It acts as a dynamic asset that empowers people to work smarter and ultimately drives more outcomes for the business.

The least successful type of internal knowledge base is passive. A passive knowledge base sits statically in a siloed portal and makes people navigate to it. It volunteers no information of its own and instead leaves users guessing as to whether its contents are up-to-date or being used. It doesn’t extend across teams or make it easy for users to capture and add information. It’s an idle repository that’s cumbersome to access and not designed to help teams find the answers they’re looking for quickly. When a knowledge base hinders reps rather than empowering them, it endangers customer experience and jeopardizes revenue.

So, which kind of knowledge base do you have? Is it active enough to serve as a competitive differentiator? Or is it so passive that threatens key business outcomes?

Take a walk down our knowledge tree and find out:

Artboard%201%20(2).png

Results:

Extremely active: Your knowledge base is 100% active! It’s integrated into all the places you work; it promotes trust in your organization by giving you a means to verify information and count on its accuracy; it provides analytics into how it’s being used and by whom; and it integrates AI into your workflow to suggest knowledge when you need it to help you work more efficiently. An active knowledge base helps you drive revenue. This is the pinnacle of knowledge management.

Highly Active:Using an AI-powered knowledge management solution would really push your knowledge base over the edge. AI frees you from the confines of search terms by pushing knowledge to you, right where you work. Imagine the time you and your customer-facing reps could save by having a machine learning engine evaluate the context of a web page and suggest relevant information. By taking care of surfacing knowledge for you, AI lets you focus on more meaningful work, like delighting customers and driving revenue.

Moderately Active:Without analytics, how can you tell if your knowledge base is doing its job? An active knowledge base does more than just store your knowledge, it reports back on how that knowledge is being used and provides visibility into where gaps are occurring. Your knowledge base should be able to tell you which resources are being used the most to convert leads or close tickets. Knowing how your knowledge impacts business objectives can be used to drive strategy and optimize your reps’ time.

Somewhat Active:Untrusted knowledge is a big problem. You’re only in the green here because your knowledge base is integrated into your workflow and that’s an important first step. But lacking a robust verification feature for your knowledge base is a red flag. When reps can’t trust that the information in your knowledge management solution is accurate, they won’t use the solution. And sending out-of-date information to a prospect or customer could lose you an account. It’s important that your organization have a way to see not only that your knowledge has been verified as accurate, but when it was last checked.

Neutral:You are leaning dangerously close to red. Your knowledge base forms a cross-functional knowledge network across teams, which is huge. Giving all teams access to each other’s knowledge is crucial to empowering each team to succeed. Customer-facing reps benefit from quick access to marketing, engineering, even security and compliance knowledge. That network also makes it easy for your teams to get information on their own instead of having to bother a subject matter expert (SME). And, giving SMEs an avenue to save informal knowledge into your knowledge management network makes your knowledge base actionable for all users.

But (and this is a big but) your knowledge base lives in a portal, which is a problem. Switching windows to access knowledge kills productivity and slows you down at times when speed matters. When a prospect or customer is waiting for an answer, your knowledge needs to be accessible within your workflow, not siloed in a separate destination. Imagine the speed with which you and your team could access information if it was integrated right into your browser instead of living in a portal. The knowledge network you built can only do so much if it’s inconvenient to access.

Faintly Passive:By now you know that any knowledge base that isn't integrated into your workflow is inherently passive, so let’s explore your second mistake: your knowledge base is primarily composed of formal knowledge like marketing collateral. We’re not downplaying the importance of resources like case studies, one sheets, and competitive battle cards that are deliberately created to help your teams convert leads and close tickets; we’re simply suggesting that there is another kind of knowledge that is also vitally important.

Informal knowledge encompasses all of the internal processes and on-the-job insights gleaned from conversations. When a rep learns something valuable about a competitor from a prospect, how do they go about sharing that information? Without an easy means to capture such information, that learning either stays isolated to that rep or gets lost in a chat. True knowledge transcends simple resources and is composed of all the bits and pieces of information your organization has accrued. Don’t make the mistake of thinking formal assets are all you need to succeed.

Somewhat Passive: A cross-functional knowledge network is only as good as its ease of use. If you have access to other teams’ knowledge but still need to tap an SME to confirm that what you’re planning on using is the right resource and that it’s accurate, you’ve fallen into a passive trap. Your knowledge base should be dynamic enough to capture information from multiple sources and still tell you with absolute certainty if something has been updated recently. Having to tap SMEs stems back to not being able to trust that any given knowledge in your database is accurate, and that’s a big problem. Plus, you’re paying your SMEs to drive strategy and provide real value, not to answer repeat questions about their areas of expertise or knowledge accuracy.

Moderately Passive:Entering red territory. You say that your customer-facing teams are united under a common goal to drive revenue, but how do you expect them to do that if your teams’ knowledge is siloed? For sales, success, and support to operate efficiently, they need access to any and all information that will help them answer customer questions, right at their fingertips. Not just sales assets, not just your help center. Everything.

Customers and prospects don’t differentiate between sales and support reps when they need help. If they have taken the time reach out to your organization with a question, they don’t care who they’re asking; they expect a prompt answer no matter where in the customer journey the rep they’re speaking to sits. If your support rep has to fumble a clunky hand off to a success team member to answer a question, your customer experience takes a hit. And we all know how poor customer experiences impact revenue. Empower all of your customer-facing reps to work efficiently by housing every team’s knowledge where they can all access it.

Highly Passive:You’re squarely in the red here. There’s no need settle for good enough when it comes to something as important as your knowledge base. When it comes down to it, if you don’t believe that your knowledge base is doing everything in its power to help your teams to work efficiently, you have a serious knowledge problem. In a highly competitive landscape full of reasons why a customer may not convert, your knowledge base should not be one of them.

Extremely Passive:The first step is admitting you have a problem. Beyond not doing you any favors, your knowledge base is actually holding your organization back. Let us count the ways it's not working: it isn’t integrated into your workflow, which means that reps have to access a separate portal to get answers on the fly; it’s siloed by team, which leaves individual teams to operate on their own when they could be working more efficiently together; and finally, you’ve admitted yourself that it could do better. So do better!

Your knowledge base already has the potential to be a huge asset to your organization. All the pieces are there, they just need to be optimized for success using a knowledge management strategy. Think about how an active knowledge base could help your team work more efficiently, communicate with customers and prospects more effectively, and ultimately drive revenue. If your knowledge base isn’t empowering you to drive revenue as we speak, it’s not doing nearly enough.

For more information about how a knowledge management solution like Guru can help you activate your knowledge base, see how some of our customers use Guru to drive success.

Want a quick walkthrough of Guru? Watch a demo or book time with our team
Watch a demo